A selection of recent papers
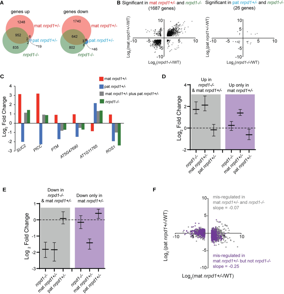
RNA Pol IV induces antagonistic parent-of-origin effects on Arabidopsis endosperm. Satyaki PRV, Gehring M .(2022) PLOS Biology 20(4): e3001602.

Water lily (Nymphaea thermarum) genome reveals variable genomic signatures of ancient vascular cambium losses. Povilus, R. A., DaCosta, J. M., Grassa, C., Satyaki, P. R., Moeglein, M., Jaenisch, J., Xi, Z., Mathews, S., Gehring, M., Davis, C. C., & Friedman, W. E. (2020). Proceedings of the National Academy of Sciences, 117(15), 8649-8656.

Paternally Acting Canonical RNA-Directed DNA Methylation Pathway Genes Sensitize Arabidopsis Endosperm to Paternal Genome Dosage. The Plant Cell, Volume 31, Issue 7, July 2019, Pages 1563– 1578.

A variably imprinted epiallele impacts seed development.
Pignatta D, Novitzky K, Satyaki PRV, Gehring M. (2018) PLOS Genetics 14(11): e1007469.

A Small RNA Pathway Mediates Allelic Dosage in Endosperm,
Cell Reports, Volume 21, Issue 12, 2017, Pages 3364-3372.
